Targeting TP53 in myeloid malignancies
Primary supervisor: Elspeth Payne, UCL
Secondary supervisor: Rob Sellar, UCL
Project
Despite recent advances in the treatment of acute myeloid leukaemia (AML) including targeted mutation specific small molecules and BCL2 inhibitors the overall survival remains poor at 33% at 5 years (NIH SEER, 2015-2021) making it a cancer of significant unmet need. Those patients with mutations of tumour suppressor TP53 have an even more dire prognosis with median overall survival of 4.1 months [1]. TP53 mutant cells are highly resistant to chemoradiotherapy and are often selected for and enriched in therapy related AML (tAML) contributing to the increasing burden of tAML seen post treatment with chemotherapy, CAR-T and PARPi treatment for solid tumors [2].
TP53 mutations may also precede the development of AML as part of clonal haematopoiesis (CH), a normal phenomenon of aging which is found in up to 20% of patients in their 80s. Although results vary, the presence of TP53 CH has a high concordance with the development of AML (up to 100% in some studies). Targeting TP53 mutant cells during CH may reduce the risk of progression to AML since the variant allele frequency is proportional to likelihood of developing AML [3].
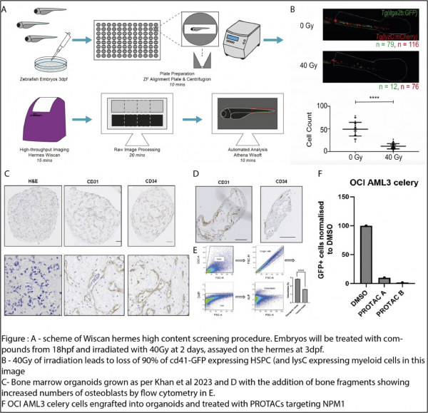
Tp53 mutant zebrafish carrying M214K mutation (conserved with the M246 residue in humans, known to mutated in tAML) are resistant to irradiation induced cell death [4]. We have shown that 40Gy of gamma irradiation kills >95% of haematopoietic stem and progenitor cells (HSPC) in WT fish and have developed a high throughput screening assay for HSPC cells number using zebrafish embryos (Figure) [5]. In aim 1 of this project we will utilise tp53 mutant zebrafish to conduct an in vivo screen to define small molecules that restore irradiation sensitivity of HSPC in tp53 mutant fish. Tp53m214k/m214k carrying the tg(cd41:eGFP) transgene (labelling HSPC) will be exposed to screening libraries of small molecules (Spectrum library, tocris) available in the Payne lab from 18 hours post fertilisation. Embryos will be irradiated at 2 days post fertilization (dpf) and screened at 3 dpf for HSPC numbers. Hits will be defined as those embryos with tp53 mutations where the loss of HSPC is restored post irradiation. We will prioritise 2 hits for further study and characterise the effects of the hit compounds on WT and tp53 mutant haematopoiesis in zebrafish.
In Aim 2 we will develop bone marrow organoid (BM) models to engraft biobanked samples carrying TP53 mutations. Our haematology biobank currently holds 20 TP53 mutated bone marrow biopsy samples (liquid and trephine) – 1 with CH, 4 with MDS and the remaining with AML. To date we have successfully grown BM organoids and continue to optimise published methods [6] with the additional of bone fragments to more closely resemble the bone marrow niche (Figure C-F). We will engraft CH, MDS and AML carrying TP53 mutations and treat with lead compounds from Aim1. We will then conduct flow cytometry, molecular analysis and spatial transcriptomics to demonstrate the effects of the compound.
In summary this proposal harnesses an in vivo cell-specific high content screen to identify chemical modifiers of TP53 radio-resistance in HSPC as potential new therapeutics for TP53 mutant AML and will validate effects in zebrafish models and primary human BM organoid models.

References
- Shah MV, et al. Evidence-based risk stratification of myeloid neoplasms harboring TP53 mutations. Blood Adv 2025;9(13):3370-3380.
- Nuttall Musson E, et al. Monitoring clone dynamics and reversibility in clonal haematopoiesis and myelodysplastic neoplasm associated with PARP inhibitor therapy-a role for early monitoring and intervention. Leukemia 2023
- Desai P, et al. Somatic mutations precede acute myeloid leukemia years before diagnosis. Nat Med 2018;24(7):1015-1023.
- Berghmans S, et al. tp53 mutant zebrafish develop malignant peripheral nerve sheath tumors. Proc Natl Acad Sci U S A 2005;102(2):407-12.
- Lubin A, et al. A versatile, automated and high-throughput drug screening platform for zebrafish embryos. Biol Open 2021;10(9)
- Khan AO, et al. Human Bone Marrow Organoids for Disease Modeling, Discovery, and Validation of Therapeutic Targets in Hematologic Malignancies. Cancer Discov 2023;13(2):364-385.